IMAGRAPH CORPORATION
IMASCAN PRECISION/CHROMA-P VL
|
Card Type |
Video card |
|
Video Chip Set |
Unidentified |
|
Maximum video Memory |
Unidentified |
|
Video Type supported |
XVGA |
|
Highest Resolution supported |
1280x1024 |
|
Data Bus |
32-bit VESA Local Bus |
|
MAIN BOARD CONNECTIONS | |||
|
Function |
Label |
Function |
Label |
|
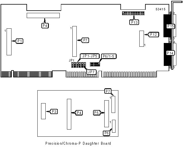
Daughter board connector |
P1 |
VGA feature connector |
P13 |
|
Image Channel 8/16/24 connector |
P4 |
15-pin analog video port - input |
P14 |
|
Daughter board connector |
P7 |
15-pin analog video port - output |
P15 |
|
Daughter board connector |
P12 | ||
|
PRECISION DAUGHTER BOARD CONNECTIONS | |||
|
Function |
Label |
Function |
Label |
|
Connector to main board |
P3 |
Digital port expansion connector |
P6 |
|
Connector to main board |
P4 |
8-bit digital input connector |
P7 |
|
Connector to main board |
P5 | ||
|
BASE I/O ADDRESS CONFIGURATION |
|
Jumpers JP1-JP7 are used to set base I/O address. The settings are unidentified. |
|
INTERRUPT SELECTION | |||||
|
IRQ |
P6/1 |
P6/2 |
P6/3 |
P6/4 |
P6/5 |
|
9 |
Closed |
Open |
Open |
Open |
Open |
|
10 |
Open |
Closed |
Open |
Open |
Open |
|
11 |
Open |
Open |
Closed |
Open |
Open |
|
12 |
Open |
Open |
Open |
Closed |
Open |
|
15 |
Open |
Open |
Open |
Open |
Closed |
|
MISCELLANEOUS TECHNICAL NOTES |
|
With only the main board installed, the analog video source capability is Chroma composite and Chroma S-video. With the daughter board installed the analog video source capability is Chroma composite, Chroma S-video, mono composite, mono with separate composite sync, mono with separate hsync and vsync, RGB composite, RGB with separate composite sync, RGB with separate hsync and vsync. |