SONY CORPORATION
RMO-S594-DWP
| Device Type | External MO Drive |
| Interface | SCSI-2 |
| Spin Rate (Read/Write) | 3600 rpm |
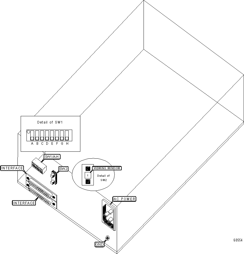
| View | Top |

USER CONFIGURABLE SETTINGS |
||
Setting |
Label |
Position |
| SCSI parity check disabled | SW1/A | On |
| SCSI parity check enabled | SW1/A | Off |
| Peripheral device type 00H (Direct Access) selected | SW1/B | On |
| Peripheral device type 07H (Optical Memory) selected | SW1/B | Off |
| Write cache disabled | SW1/C | On |
| Write cache enabled | SW1/C | Off |
| Fast SCSI compatibility enabled | SW1/D | On |
| Fast SCSI compatibility disabled | SW1/D | Off |
| Write operation verification enabled | SW1/E | On |
| Write operation verification disabled | SW1/E | Off |
| Internal terminator enabled | SW1/F | On |
| Internal terminator disabled | SW1/F | Off |
| Auto spin up enabled | SW1/G | On |
| Auto spin up disabled | SW1/G | Off |
| Manual eject button disabled | SW1/H | On |
| Manual eject button enabled | SW1/H | Off |
DRIVE SELECT ID |
| Note: SCSI ID is selected by activating SW1 until the desired number is displayed in the viewing window. |