EURONE
EM-7067S
| Device Type | Mainboard |
| Processor | Celeron/Pentium II |
| Processor Speed | 233/266/300/333/350/400/450/500MHz |
| Chip Set | Intel 440BX |
| Video Chip Set | Unidentified |
| Audio Chip Set | Unidentified |
| Maximum Onboard Memory | 768MB (EDO & SDRAM supported) |
| Maximum Video Memory | 8MB |
| Maximum Audio Memory | Unidentified |
| Cache | 0/128/256/512KB (located on the CPU) |
| BIOS | AMI |
| Dimensions | 260mm x 220mm |
| I/O Options | 32-bit PCI slots (4), floppy drive interface, sound/game interface, green PC connector, IDE interfaces (2), parallel interface, PS/2 mouse interface, serial interfaces (2), VGA feature connector, IR connector, USB interfaces (2), ATX power connector, Digital audio in, Digital audio out, audio in - CD-ROMs (2) |

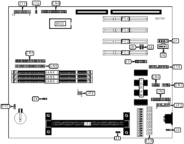
CONNECTIONS |
|||
| Purpose | Location |
Purpose | Location |
| ATX power connector | ATX |
Power LED & keylock | J11/Pins 2, 4, 6, 8, 10 |
| Serial interface 1 | CN1 | Speaker | J11/Pins 1, 3, 5, 7 |
| Serial interface 2 | CN2 | Green PC LED | J11/Pins 13 & 14 |
| Parallel interface | CN3 | IDE interface LED | J11/Pins 15 & 16 |
| IDE interface 2 | CN4 | Reset switch | J11/Pins 17 & 18 |
| IDE interface 1 | CN5 | Green PC connector | J11/Pins 21 & 22 |
| Floppy drive interface | CN6 | Suspend blinking LED | J10 |
| CPU fan power | J1 | USB interface 1 | JP2/Pins 1-4 |
| Chassis fan power | J4 | USB interface 2 | JP2/Pins 10-13 |
| VGA feature connector | J5 | PS/2 mouse interface | JP2/Pins 5 & 6, 15 & 16 |
| Audio in - CD-ROM (Sony) | J6 | IR connector | JP2/Pins 7-9, 17 & 18 |
| Audio in - CD-ROM (Panasonic) | J7 | Sound & game interface | L14 |
| Digital audio in | J8 | 32-bit PCI slots | PC1 - PC4 |
| Digital audio out | J9 | ||
USER CONFIGURABLE SETTINGS |
|||
Function |
Label |
Position |
|
| » | Keyboard power on disabled | J2 | Pins 2 & 3 closed |
| Keyboard power on enabled | J2 | Pins 1 & 2 closed | |
» |
DIMM voltage 3.3V | JP9 | Pins 1 & 2, 4 & 5 closed |
| DIMM voltage 5V | JP9 | Pins 2 & 3, 5 & 6 closed | |
| CMOS memory normal operation | RTC | Pins 1 & 2 closed | |
|
CMOS memory clear | RTC | Pins 2 & 3 closed |
DIMM CONFIGURATION |
|||
Size |
Bank 0 |
Bank 1 |
Bank 2 |
8MB |
(1) 1M x 64 |
None |
None |
16MB |
(1) 2M x 64 |
None |
None |
16MB |
(1) 1M x 64 |
(1) 1M x 64 |
None |
24MB |
(1) 1M x 64 |
(1) 1M x 64 |
(1) 1M x 64 |
32MB |
(1) 4M x 64 |
None |
None |
32MB |
(1) 2M x 64 |
(1) 2M x 64 |
None |
40MB |
(1) 2M x 64 |
(1) 2M x 64 |
(1) 1M x 64 |
48MB |
(1) 2M x 64 |
(1) 2M x 64 |
(1) 2M x 64 |
64MB |
(1) 8M x 64 |
None |
None |
64MB |
(1) 4M x 64 |
(1) 4M x 64 |
None |
72MB |
(1) 4M x 64 |
(1) 4M x 64 |
(1) 1M x 64 |
80MB |
(1) 4M x 64 |
(1) 4M x 64 |
(1) 2M x 64 |
96MB |
(1) 4M x 64 |
(1) 4M x 64 |
(1) 4M x 64 |
128MB |
(1) 16M x 64 |
None |
None |
128MB |
(1) 8M x 64 |
(1) 8M x 64 |
None |
136MB |
(1) 8M x 64 |
(1) 8M x 64 |
(1) 1M x 64 |
144MB |
(1) 8M x 64 |
(1) 8M x 64 |
(1) 2M x 64 |
160MB |
(1) 8M x 64 |
(1) 8M x 64 |
(1) 4M x 64 |
192MB |
(1) 8M x 64 |
(1) 8M x 64 |
(1) 8M x 64 |
256MB |
(1) 16M x 64 |
(1) 16M x 64 |
None |
256MB |
(1) 32M x 64 |
None |
None |
264MB |
(1) 16M x 64 |
(1) 16M x 64 |
(1) 1M x 64 |
272MB |
(1) 16M x 64 |
(1) 16M x 64 |
(1) 2M x 64 |
288MB |
(1) 16M x 64 |
(1) 16M x 64 |
(1) 4M x 64 |
320MB |
(1) 16M x 64 |
(1) 16M x 64 |
(1) 8M x 64 |
384MB |
(1) 16M x 64 |
(1) 16M x 64 |
(1) 16M x 64 |
512MB |
(1) 32M x 64 |
(1) 32M x 64 |
None |
520MB |
(1) 32M x 64 |
(1) 32M x 64 |
(1) 1M x 64 |
528MB |
(1) 32M x 64 |
(1) 32M x 64 |
(1) 2M x 64 |
544MB |
(1) 32M x 64 |
(1) 32M x 64 |
(1) 4M x 64 |
576MB |
(1) 32M x 64 |
(1) 32M x 64 |
(1) 8M x 64 |
640MB |
(1) 32M x 64 |
(1) 32M x 64 |
(1) 16M x 64 |
768MB |
(1) 32M x 64 |
(1) 32M x 64 |
(1) 32M x 64 |
| Note: Board supports EDO & SDRAM memory. | |||
CACHE CONFIGURATION |
| Note: 256KB/512KB cache is located on the Pentium II CPU. 128KB cache is located on the Celeron 300A & greater Celerons. |