ELITEGROUP COMPUTER SYSTEMS, INC.
P6LX-ME
| Device Type | Mainboard |
| Processor | Celeron/Pentium II |
| Processor Speed | 233/266/300/333MHz |
| Chip Set | Intel 440LX |
| Audio Chip Set | Unidentified |
| Maximum Onboard Memory | 512MB (EDO & SDRAM supported) |
| Maximum Audio Memory | Unidentified |
| Cache | 0/128/256/512KB (located on the CPU) |
| BIOS | Award |
| Dimensions | Unidentified |
| I/O Options | 32-bit PCI slots (2), AGP slot, floppy drive interface, IDE interfaces (2), parallel port, PS/2 mouse port, serial ports (2), IR connector, USB ports (2), ATX power connector, Wake-on-LAN connector, Wake-on-modem connector, audio in - CD-ROM, game/MIDI port, line out, line in, microphone in |

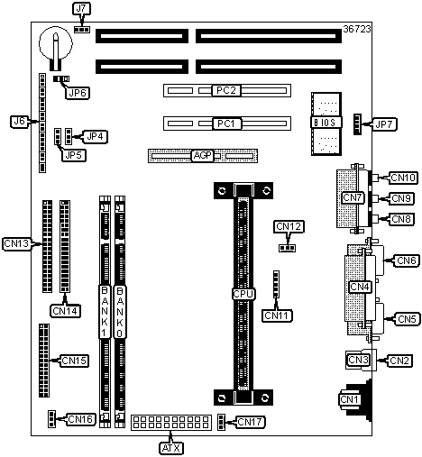
CONNECTIONS |
|||
Purpose |
Location |
Purpose |
Location |
| AGP slot | AGP | Floppy drive interface | CN15 |
| ATX power connector | ATX | System fan power | CN16 |
| PS/2 mouse port | CN1 | CPU fan power | CN17 |
| USB port 1 | CN2 | Power LED | J6/Pins 1 - 3 |
| USB port 2 | CN3 | Green PC switch | J6/Pins 4 & 5 |
| Parallel port | CN4 | Green PC LED | J6/Pins 6 - 8 |
| Serial port 1 | CN5 | Reset switch | J6/Pins 9 & 10 |
| Serial port 2 | CN6 | Keylock connector | J6/Pins 11 & 12 |
| Game/MIDI port | CN7 | Speaker | J6/Pins 13 - 16 |
| Line out | CN8 | IDE interface LED | J6/Pins 17 & 18 |
| Line in | CN9 | Power switch | J6/Pins 19 & 20 |
| Microphone in | CN10 | Case Open/Close connector | J7 |
| IR connector | CN11 | Wake-on-LAN connector | JP4 |
| Power unit fan | CN12 | Wake-on-modem connector | JP5 |
| IDE interface 1 | CN13 | Audio in - CD-ROM | JP7 |
| IDE interface 2 | CN14 | 32-bit PCI slots | PC1 - PC2 |
USER CONFIGURABLE SETTINGS |
|||
Function |
Label |
Position |
|
» |
CMOS memory normal operation | JP6 | Pins 2 & 3 closed |
| CMOS memory clear | JP6 | Pins 1 & 2 closed | |
DIMM CONFIGURATION |
||
Size |
Bank 0 |
Bank 1 |
8MB |
(1) 1M x 64 |
None |
16MB |
(1) 1M x 64 |
(1) 1M x 64 |
16MB |
(1) 2M x 64 |
None |
24MB |
(1) 2M x 64 |
(1) 1M x 64 |
32MB |
(1) 2M x 64 |
(1) 2M x 64 |
32MB |
(1) 4M x 64 |
None |
40MB |
(1) 4M x 64 |
(1) 1M x 64 |
48MB |
(1) 4M x 64 |
(1) 2M x 64 |
64MB |
(1) 4M x 64 |
(1) 4M x 64 |
64MB |
(1) 8M x 64 |
None |
72MB |
(1) 8M x 64 |
(1) 1M x 64 |
80MB |
(1) 8M x 64 |
(1) 2M x 64 |
96MB |
(1) 8M x 64 |
(1) 4M x 64 |
128MB |
(1) 8M x 64 |
(1) 8M x 64 |
128MB |
(1) 16M x 64 |
None |
136MB |
(1) 16M x 64 |
(1) 1M x 64 |
144MB |
(1) 16M x 64 |
(1) 2M x 64 |
160MB |
(1) 16M x 64 |
(1) 4M x 64 |
192MB |
(1) 16M x 64 |
(1) 8M x 64 |
256MB |
(1) 16M x 64 |
(1) 16M x 64 |
256MB |
(1) 32M x 64 |
None |
264MB |
(1) 32M x 64 |
(1) 1M x 64 |
272MB |
(1) 32M x 64 |
(1) 2M x 64 |
288MB |
(1) 32M x 64 |
(1) 4M x 64 |
320MB |
(1) 32M x 64 |
(1) 8M x 64 |
384MB |
(1) 32M x 64 |
(1) 16M x 64 |
512MB |
(1) 32M x 64 |
(1) 32M x 64 |
| Note: Board
supports EDO & SDRAM memory. Note: EDO & SDRAM can not be mixed. |
||
CACHE CONFIGURATION |
| Note: 256KB/512KB cache is located on the Pentium II CPUs. 128KB cache is located on the Celeron 300A and greater CPUs. |