GEMLIGHT COMPUTER LTD.
GMB-P6EIMG (VER. 1.10)
| Device Type | Mainboard |
| Processor | Pentium II/Celeron |
| Processor Speed | 233/266/300/300A/333/366MHz |
| Chip Set | Intel 440EX |
| Audio Chip Set | ESS |
| Maximum Onboard Memory | 512MB (EDO & SDRAM supported) |
| Cache | 128/256/512KB (located on the CPU) |
| BIOS | Award |
| Dimensions | 244mm x 200mm |
| I/O Options | 32-bit PCI slots (2), floppy drive interface, game/MIDI port, IDE interfaces (2), parallel port, PS/2 mouse port, serial ports (2), IR connector, USB ports (2), ATX power connector, AGP slot, line in, speaker out, microphone in, audio in - CD-ROMs (2) |

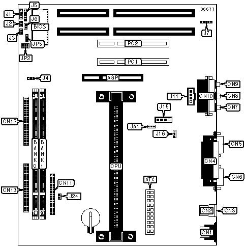
CONNECTIONS |
|||
| Purpose | Location |
Purpose | Location |
| AGP slot | AGP | IDE interface 2 | CN12 |
| ATX power connector | ATX | IDE interface 1 | CN13 |
| PS/2 mouse port | CN1 | System fan power | JA1 |
| USB port 1 | CN2 | PC speaker | J1 |
| USB port 2 | CN3 | Power switch | J2 |
| Parallel port | CN4 | Reset switch | J3 |
| Serial port 1 | CN5 | Power LED & Keylock | J5 |
| Serial port 2 | CN6 | IDE interface LED | J6 |
| Speaker out | CN7 | IR connector | J7 |
| Line in | CN8 | Audio in - CD-ROM (Sony) | J11 |
| Microphone in | CN9 | Audio in - CD-ROM (Mitsumi/Panasonic) | J15 |
| Game/MIDI port | CN10 | CPU fan power | J16 |
| Floppy drive interface | CN11 | 32-bit PCI slots | PC1 - PC2 |
USER CONFIGURABLE SETTINGS |
|||
Function |
Label |
Position |
|
» |
CMOS memory normal operation | J4 | Pins 2 & 3 closed |
| CMOS memory clear | J4 | Pins 1 & 2 closed | |
| System on after power failure | J24 | Closed | |
|
System off after power failure | J24 |
Open |
DIMM CONFIGURATION |
||
Size |
Bank 0 |
Bank 1 |
8MB |
(1) 1M x 64 |
None |
16MB |
(1) 1M x 64 |
(1) 1M x 64 |
16MB |
(1) 2M x 64 |
None |
24MB |
(1) 2M x 64 |
(1) 1M x 64 |
32MB |
(1) 2M x 64 |
(1) 2M x 64 |
32MB |
(1) 4M x 64 |
None |
40MB |
(1) 4M x 64 |
(1) 1M x 64 |
48MB |
(1) 4M x 64 |
(1) 2M x 64 |
64MB |
(1) 4M x 64 |
(1) 4M x 64 |
64MB |
(1) 8M x 64 |
None |
72MB |
(1) 8M x 64 |
(1) 1M x 64 |
80MB |
(1) 8M x 64 |
(1) 2M x 64 |
96MB |
(1) 8M x 64 |
(1) 4M x 64 |
128MB |
(1) 8M x 64 |
(1) 8M x 64 |
128MB |
(1) 16M x 64 |
None |
136MB |
(1) 16M x 64 |
(1) 1M x 64 |
144MB |
(1) 16M x 64 |
(1) 2M x 64 |
160MB |
(1) 16M x 64 |
(1) 4M x 64 |
192MB |
(1) 16M x 64 |
(1) 8M x 64 |
256MB |
(1) 16M x 64 |
(1) 16M x 64 |
256MB* |
(1) 32M x 64 |
None |
264MB* |
(1) 32M x 64 |
(1) 1M x 64 |
272MB* |
(1) 32M x 64 |
(1) 2M x 64 |
288MB* |
(1) 32M x 64 |
(1) 4M x 64 |
320MB* |
(1) 32M x 64 |
(1) 8M x 64 |
384MB* |
(1) 32M x 64 |
(1) 16M x 64 |
512MB* |
(1) 32M x 64 |
(1) 32M x 64 |
| Note:
Board supports EDO & SDRAM memory. Maximum SDRAM is 256MB. Maximum EDO is
512MB. *Note: Memory configuration requires EDO memory. |
||
CACHE CONFIGURATION |
| Note: 256KB/512KB cache is located on the Pentium II CPUs. 128KB cache is located on the Celeron 300A and greater CPUs. |
CPU SPEED SELECTION (PENTIUM II) |
|||||
CPU speed |
Clock speed |
Multiplier |
JP2/Pins 1 & 2 |
JP2/Pins 3 & 4 |
JP2/Pins 5 & 6 |
233MHz |
66MHz |
3.5x |
Open | Open | Closed |
266MHz |
66MHz |
4x |
Closed | Closed | Open |
300MHz |
66MHz |
4.5x |
Open | Closed | Open |
333MHz |
66MHz |
5x |
Closed | Open | Open |
CPU SPEED SELECTION (CELERON) |
|||||
CPU speed |
Clock speed |
Multiplier |
JP2/Pins 1 & 2 |
JP2/Pins 3 & 4 |
JP2/Pins 5 & 6 |
266MHz |
66MHz |
4x |
Closed | Closed | Open |
300MHz |
66MHz |
4.5x |
Open | Closed | Open |
333MHz |
66MHz |
5x |
Closed | Open | Open |
366MHz |
66MHz |
5.5x |
Open | Open | Open |