TMC RESEARCH CORPORATION
TI6NBA (VER. 1.0)
| Device Type | Mainboard |
| Processor | Celeron/Pentium II |
| Processor Speed | 233/266/300/333/350/366/400/450MHz |
| Chip Set | Intel 440BX |
| Audio Chip Set | Creative Labs, Inc. |
| Maximum Onboard Memory | 512MB (SDRAM supported) |
| Maximum Audio Memory | Unidentified |
| Cache | 0/128/256/512KB |
| BIOS | Award |
| Dimensions | 306mm x 189mm |
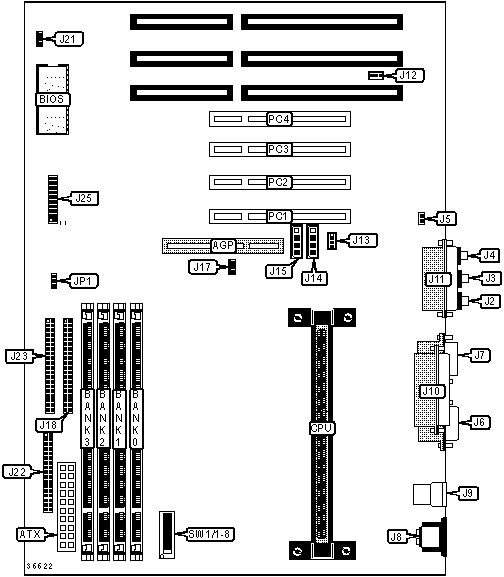
| I/O Options (backplane) | 32-bit PCI slots (4), floppy drive interface, game port, IDE interfaces (2), parallel port, PS/2 mouse port, serial ports (2), USB connector, ATX power connector, AGP slot, line in, line out, microphone in, Audio in - CD-ROMs (2), Wake-on-LAN connector, Aux connector |

CONNECTIONS |
|||
| Purpose | Location |
Purpose | Location |
| Line out | J2 | ATX power connector | J19 |
| Line in | J3 | Chassis Fan | J21 |
| Microphone in | J4 | Floppy drive interface | J22 |
| Serial port 1 | J6 | IDE interface 1 | J23 |
| Serial port 2 | J7 | Chassis fan power | J24 |
| PS/2 mouse port | J8 | Speaker | J25Pins 1 - 4 |
| USB port | J9 | Power LED & keylock | J25/Pins 11 - 15 |
| Parallel port | J10 | Green PC connector | J25/Pins 6 & 16 |
| Game port | J11 | ATX power on | J25/Pins 7 & 17 |
| Wake-on-LAN connector | J12 | Turbo LED | J25/Pins 8 & 18 |
| Audio in - CD-ROM | J13 | Reset switch | J25/Pins 9 & 19 |
| Audio in - CD-ROM | J14 | IDE interface LED | J25/Pins 10 & 20 |
| Auxilliary in | J15 | AGP slot | AGP |
| CPU fan power | J17 | 32-bit PCI slots | PC1 - PC4 |
| IDE interface 2 | J18 | ||
| Note: Location of J24 unidentified. | |||
USER CONFIGURABLE SETTINGS |
|||
Function |
Label |
Position |
|
| » | Factory configured - do not alter | J5 | Unidentified |
» |
CMOS memory normal operation | JP1 |
Pins 1 & 2 closed |
| CMOS memory clear | JP1 |
Pins 2 & 3 closed |
|
| DIMM CONFIGURATION | ||||
Size |
Bank 0 |
Bank 1 |
Bank 2 |
Bank 3 |
8MB |
(1) 1M x 64 |
None |
None |
None |
16MB |
(1) 1M x 64 |
(1) 1M x 64 |
None |
None |
16MB |
(1) 2M x 64 |
None |
None |
None |
24MB |
(1) 1M x 64 |
(1) 1M x 64 |
(1) 1M x 64 |
None |
32MB |
(1) 1M x 64 |
(1) 1M x 64 |
(1) 1M x 64 |
(1) 1M x 64 |
32MB |
(1) 2M x 64 |
(1) 2M x 64 |
None |
None |
32MB |
(1) 4M x 64 |
None |
None |
None |
48MB |
(1) 2M x 64 |
(1) 2M x 64 |
(1) 2M x 64 |
None |
64MB |
(1) 2M x 64 |
(1) 2M x 64 |
(1) 2M x 64 |
(1) 2M x 64 |
64MB |
(1) 4M x 64 |
(1) 4M x 64 |
None |
None |
64MB |
(1) 8M x 64 |
None |
None |
None |
80MB |
(1) 4M x 64 |
(1) 4M x 64 |
(1) 1M x 64 |
(1) 1M x 64 |
96MB |
(1) 4M x 64 |
(1) 4M x 64 |
(1) 4M x 64 |
None |
96MB |
(1) 4M x 64 |
(1) 4M x 64 |
(1) 2M x 64 |
(1) 2M x 64 |
128MB |
(1) 4M x 64 |
(1) 4M x 64 |
(1) 4M x 64 |
(1) 4M x 64 |
128MB |
(1) 8M x 64 |
(1) 8M x 64 |
None |
None |
128MB |
(1) 16M x 64 |
None |
None |
None |
144MB |
(1) 8M x 64 |
(1) 8M x 64 |
(1) 1M x 64 |
(1) 1M x 64 |
160MB |
(1) 8M x 64 |
(1) 8M x 64 |
(1) 2M x 64 |
(1) 2M x 64 |
192MB |
(1) 8M x 64 |
(1) 8M x 64 |
(1) 8M x 64 |
None |
192MB |
(1) 8M x 64 |
(1) 8M x 64 |
(1) 4M x 64 |
(1) 4M x 64 |
256MB |
(1) 8M x 64 |
(1) 8M x 64 |
(1) 8M x 64 |
(1) 8M x 64 |
256MB |
(1) 16M x 64 |
(1) 16M x 64 |
None |
None |
272MB |
(1) 16M x 64 |
(1) 16M x 64 |
(1) 1M x 64 |
(1) 1M x 64 |
288MB |
(1) 16M x 64 |
(1) 16M x 64 |
(1) 2M x 64 |
(1) 2M x 64 |
320MB |
(1) 16M x 64 |
(1) 16M x 64 |
(1) 4M x 64 |
(1) 4M x 64 |
384MB |
(1) 16M x 64 |
(1) 16M x 64 |
(1) 16M x 64 |
None |
384MB |
(1) 16M x 64 |
(1) 16M x 64 |
(1) 8M x 64 |
(1) 8M x 64 |
512MB |
(1) 16M x 64 |
(1) 16M x 64 |
(1) 16M x 64 |
(1) 16M x 64 |
| Note: Board supports SDRAM memory. | ||||
CACHE CONFIGURATION |
| Note: 256KB/512KB cache is located on the Pentium II CPU. 128KB cache is located on the Celeron 300A and greater CPUs. |
CPU SPEED SELECTION (PENTIUM) |
||||||
CPU speed |
Clock speed |
Multiplier |
SW1/1 |
SW1/2 | SW1/3 |
SW1/4 |
233MHz |
66MHz |
3.5x |
Off | Off | Off | Off |
266MHz |
66MHz |
4x |
Off | Off | Off | Off |
300MHz |
66MHz |
4.5x |
Off | Off | Off | Off |
300MHz |
100MHz |
3x |
Off | Off | Off | Off |
333MHz |
66MHz |
5x |
Off | Off | Off | Off |
350MHz |
100MHz |
3.5x |
Off | Off | Off | Off |
400MHz |
100MHz |
4x |
Off | Off | Off | Off |
450MHz |
100MHz |
4.5x |
Off | Off | Off | Off |
CPU SPEED SELECTION (PENTIUM CONT.) |
||||||
CPU speed |
Clock speed |
Multiplier |
SW1/5 |
SW1/6 | SW1/7 |
SW1/8 |
233MHz |
66MHz |
3.5x |
On | Off | Off | On |
266MHz |
66MHz |
4x |
Off | On | On | On |
300MHz |
66MHz |
4.5x |
Off | On | Off | On |
300MHz |
100MHz |
3x |
On | Off | On | On |
333MHz |
66MHz |
5x |
Off | Off | On | On |
350MHz |
100MHz |
3.5x |
On | Off | Off | On |
400MHz |
100MHz |
4x |
Off | On | On | On |
450MHz |
100MHz |
4.5x |
Off | On | Off | On |