INTEL CORPORATION
R440LX
| Device Type | Mainboard |
| Processor | Pentium II (2) |
| Processor Speed | 233/266/300MHz |
| Chip Set | Intel 440LX |
| Video Chip Set | Cirrus Logic |
| Maximum Onboard Memory | 512MB(SDRAM supported) |
| Maximum Video Memory | 1MB |
| Cache | 256/512KB (located on the Pentium II CPU) |
| BIOS | Unidentified |
| Dimensions | Unidentified |
| I/O Options | 32-bit PCI slots (4), Ethernet 10BaseT connector, floppy drive interface, IDE interfaces (2), Wide SCSI interface, parallel port, PS/2 mouse port, serial port, serial interface, VGA port, ATX power connector |

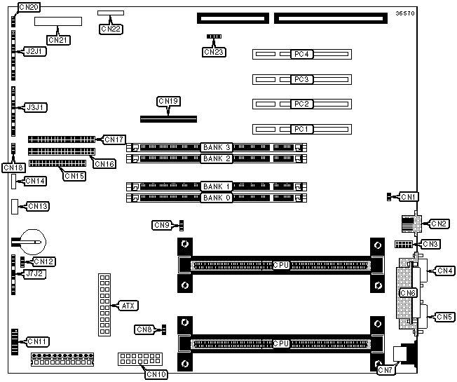
CONNECTIONS |
|||
| Purpose | Location |
Purpose | Location |
| ATX power connector | ATX | Floppy drive interface | CN15 |
| Chassis intrusion switch connector | CN1 | IDE interface 2 | CN16 |
| RJ-45 UTP connector | CN2 | IDE interface 1 | CN17 |
| Serial interface | CN3 | Fan power connector | CN18 |
| 15-pin video connector | CN4 | Wide SCSI interface | CN19 |
| Serial port 1 | CN5 | Fan power connector | CN20 |
| Parallel port | CN6 | Server monitor mechanism connector | CN21 |
| PS/2 mouse port | CN7 | ISP connector | CN22 |
| CPU fan power connector | CN8 | Hard drive LED connector | CN23 |
| CPU fan power connector | CN9 | Reset switch connector | J7J2/Pins 1 & 2 |
| Auxiliary power connector | CN10 | Power LED connector | J7J2/Pins 3 - 5 |
| Front panel connector | CN11 | IDE interface LED connector | J7J2/Pins 6 - 9 |
| Local IMBconnector | CN12 | Power switch connector | J7J2/Pins 10 & 11 |
| System management bus connector | CN13 | 32-bit PCI slots | PC1 - PC4 |
| External speaker connector | CN14 | ||
USER CONFIGURABLE SETTINGS |
|||
Function |
Label |
Position |
|
» |
CMOS memory normal operation | J2J1 | Pins 1 & 2 closed |
| CMOS memory clear | J2J1 | Pins 2 & 3 closed | |
| » | Password normal operation | J2J1 | Pins 5 & 6 closed |
| Password clear | J2J1 | Pins 6 & 7 closed | |
| » | Boot from BIOS in flash memory enabled | J2J1 | Pins 9 & 10 closed |
| Boot from BIOS code on floppy enabled | J2J1 | Pins 10 & 11 closed | |
| » | BIOS boot block write-protect enabled | J2J1 | Pins 13 & 14 closed |
| BIOS boot block write-protect disabled | J2J1 | Pins 14 & 15 closed | |
| » | Processor speed configuration write-protection enabled | J3J1 | Pins 1 & 2 closed |
| Processor speed configuration write-protection disabled | J3J1 | Pins 2 & 3 closed | |
| » | Boot from processor 1 enabled, should processor 0 fail | J3J1 | Pins 5 & 6 closed |
|
Boot only from processor 0 | J3J1 | Pins 6 & 7 closed |
» |
Chassis intrusion detection enabled | J3J1 | Pins 9 & 10 closed |
| Chassis intrusion detection disabled | J3J1 | Pins 10 & 11 closed | |
| » | Maximum host in-order queue depth enabled | J3J1 | Pins 13 & 14 closed |
| Host in-order queue depth set to one | J3J1 | Pins 14 & 15 closed | |
DIMM CONFIGURATION |
||||
Size |
Bank 0 |
Bank 1 |
Bank 2 |
Bank 3 |
32MB |
(1) 4M x 64 |
None |
None |
None |
64MB |
(1) 8M x 64 |
None |
None |
None |
64MB |
(1) 4M x 64 |
(1) 4M x 64 |
None |
None |
96MB |
(1) 8M x 64 |
(1) 4M x 64 |
None |
None |
96MB |
(1) 4M x 64 |
(1) 4M x 64 |
(1) 4M x 64 |
None |
128MB |
(1) 16M x 64 |
None |
None |
None |
128MB |
(1) 8M x 64 |
(1) 8M x 64 |
None |
None |
128MB |
(1) 8M x 64 |
(1) 4M x 64 |
(1) 4M x 64 |
None |
128MB |
(1) 4M x 64 |
(1) 4M x 64 |
(1) 4M x 64 |
(1) 4M x 64 |
160MB |
(1) 16M x 64 |
(1) 4M x 64 |
None |
None |
160MB |
(1) 8M x 64 |
(1) 8M x 64 |
(1) 4M x 64 |
None |
160MB |
(1) 8M x 64 |
(1) 4M x 64 |
(1) 4M x 64 |
(1) 4M x 64 |
192MB |
(1) 16M x 64 |
(1) 8M x 64 |
None |
None |
192MB |
(1) 16M x 64 |
(1) 4M x 64 |
(1) 4M x 64 |
None |
192MB |
(1) 8M x 64 |
(1) 8M x 64 |
(1) 8M x 64 |
None |
192MB |
(1) 8M x 64 |
(1) 8M x 64 |
(1) 4M x 64 |
(1) 4M x 64 |
224MB |
(1) 16M x 64 |
(1) 8M x 64 |
(1) 4M x 64 |
None |
224MB |
(1) 16M x 64 |
(1) 4M x 64 |
(1) 4M x 64 |
(1) 4M x 64 |
224MB |
(1) 8M x 64 |
(1) 8M x 64 |
(1) 8M x 64 |
(1) 4M x 64 |
256MB |
(1) 32M x 64 |
None |
None |
None |
256MB |
(1) 16M x 64 |
(1) 16M x 64 |
None |
None |
256MB |
(1) 16M x 64 |
(1) 8M x 64 |
(1) 8M x 64 |
None |
256MB |
(1) 16M x 64 |
(1) 8M x 64 |
(1) 4M x 64 |
(1) 4M x 64 |
256MB |
(1) 8M x 64 |
(1) 8M x 64 |
(1) 8M x 64 |
(1) 8M x 64 |
288MB |
(1) 32M x 64 |
(1) 4M x 64 |
None |
None |
288MB |
(1) 16M x 64 |
(1) 16M x 64 |
(1) 4M x 64 |
None |
288MB |
(1) 16M x 64 |
(1) 8M x 64 |
(1) 8M x 64 |
(1) 4M x 64 |
320MB |
(1) 32M x 64 |
(1) 8M x 64 |
None |
None |
320MB |
(1) 32M x 64 |
(1) 4M x 64 |
(1) 4M x 64 |
None |
320MB |
(1) 16M x 64 |
(1) 16M x 64 |
(1) 8M x 64 |
None |
320MB |
(1) 16M x 64 |
(1) 16M x 64 |
(1) 4M x 64 |
(1) 4M x 64 |
320MB |
(1) 16M x 64 |
(1) 8M x 64 |
(1) 8M x 64 |
(1) 8M x 64 |
352MB |
(1) 32M x 64 |
(1) 8M x 64 |
(1) 4M x 64 |
None |
352MB |
(1) 32M x 64 |
(1) 4M x 64 |
(1) 4M x 64 |
(1) 4M x 64 |
352MB |
(1) 16M x 64 |
(1) 16M x 64 |
(1) 8M x 64 |
(1) 4M x 64 |
384MB |
(1) 32M x 64 |
(1) 16M x 64 |
None |
None |
384MB |
(1) 32M x 64 |
(1) 8M x 64 |
(1) 8M x 64 |
None |
384MB |
(1) 32M x 64 |
(1) 8M x 64 |
(1) 4M x 64 |
(1) 4M x 64 |
384MB |
(1) 16M x 64 |
(1) 16M x 64 |
(1) 16M x 64 |
None |
384MB |
(1) 16M x 64 |
(1) 16M x 64 |
(1) 8M x 64 |
(1) 8M x 64 |
416MB |
(1) 32M x 64 |
(1) 16M x 64 |
(1) 4M x 64 |
None |
416MB |
(1) 32M x 64 |
(1) 8M x 64 |
(1) 8M x 64 |
(1) 4M x 64 |
416MB |
(1) 16M x 64 |
(1) 16M x 64 |
(1) 16M x 64 |
(1) 4M x 64 |
448MB |
(1) 32M x 64 |
(1) 16M x 64 |
(1) 8M x 64 |
None |
448MB |
(1) 32M x 64 |
(1) 16M x 64 |
(1) 4M x 64 |
(1) 4M x 64 |
448MB |
(1) 32M x 64 |
(1) 8M x 64 |
(1) 8M x 64 |
(1) 8M x 64 |
448MB |
(1) 16M x 64 |
(1) 16M x 64 |
(1) 16M x 64 |
(1) 8M x 64 |
480MB |
(1) 32M x 64 |
(1) 16M x 64 |
(1) 8M x 64 |
(1) 4M x 64 |
512MB |
(1) 32M x 64 |
(1) 32M x 64 |
None |
None |
512MB |
(1) 32M x 64 |
(1) 16M x 64 |
(1) 16M x 64 |
None |
512MB |
(1) 32M x 64 |
(1) 16M x 64 |
(1) 8M x 64 |
(1) 8M x 64 |
512MB |
(1) 16M x 64 |
(1) 16M x 64 |
(1) 16M x 64 |
(1) 16M x 64 |
| Note: Board accepts SDRAM memory. | ||||
CACHE CONFIGURATION |
| Note: 256KB/512KB cache is located on the Pentium II CPU. |