COMPAQ COMPUTER CORPORATION
PROLIANT 5500 (PENTIUM II)
| Device Type | Mainboard |
| Processor | Pentium II Xeon |
| Processor Speed | 400MHz |
| Chip Set | Unidentified |
| Video Chip Set | Unidentifed |
| Maximum Onboard Memory | 4GB |
| Maximum Video Memory | Unidentified |
| Cache | 256/512KB (located on the Pentium II CPU) |
| BIOS | Unidentified |
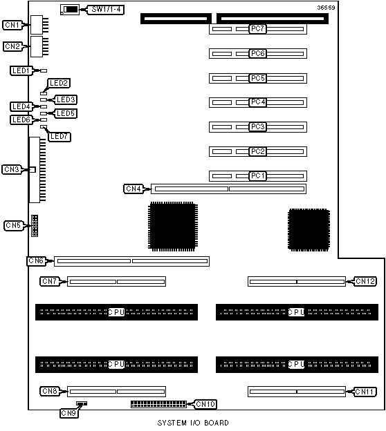
| I/O Options | 32-bit PCI slots (7), SCSI interfaces (4), parallel port, PS/2 mouse port, serial ports (2), VGA port, floppy drive interface |

CONNECTIONS |
|||
| Purpose | Location |
Purpose | Location |
| Power connector | CN1 | Processor power module connector | CN8 |
| Power connector | CN2 | Diskette power connector | CN9 |
| IDE interface | CN3 | Floppy drive interface | CN10 |
| Memory board slot | CN4 | Processor power module connector | CN11 |
| Power supply signal connector | CN5 | Processor power module connector | CN12 |
| Peripheral board slot | CN6 | PCI slots | PC1 - PC7 |
| Processor power module connector | CN7 | ||
DIMM CONFIGURATION |
Note: All memory is installed on a memory expansion board. |
CACHE CONFIGURATION |
Note: 256KB/512KB cache is located on the Pentium II CPU. |
CPU SPEED SELECTION |
||||
Speed |
SW1/1 | SW1/2 | SW1/3 | SW1/4 |
400MHz |
On | On | Off | On |
450MHz |
Off | On | Off | On |
500MHz |
On | On | Off | Off |
DIAGNOSTIC LED(S) |
|||
LED |
Color |
Status |
Condition |
LED1 |
Unidentified |
On |
General interlock fault has occurred |
LED1 |
Unidentified |
Off |
No fault has been detected |
DIAGNOSTIC LED(S) (CONT) |
||||||
LED2 |
LED3 |
LED4 |
LED5 | LED6 | LED7 | Condition |
On |
On |
On |
On | On | On | Fault in memory board detected |
On |
On |
On |
On | On | Off | Fault in processor 4 detected |
On |
On |
On |
On | Off | Off | Fault in processor 3 detected |
On |
On |
On |
Off | Off | Off | Fault in processor 2 detected |
On |
On |
Off |
Off | Off | Off | Fault in processor 1 detected |
On |
Off |
Off |
Off | Off | Off | Fault in peripheral board detected |
| Off | Off | Off | Off | Off | Off | No fault has been detected |

CONNECTIONS |
|||
| Purpose | Location |
Purpose | Location |
| Power connector | CN1 | Power connector for removable media | CN3 |
| SCSI connector | CN2 | ||

CONNECTIONS |
|||
| Purpose | Location |
Purpose | Location |
| SCSI port | CN1 | Integrated management display connector | CN8 |
| VGA port | CN2 | SCSI port 2 connector | CN10 |
| Keyboard connector | CN3 | SCSI port 1 connector | CN11 |
| Parallel port | CN4 | Power switch connector | CN15 |
| Serial port | CN5 | Fan cable assembly connector | CN16 |
| PS/2 mouse port | CN6 | External battery connector | CN17 |
| Serial port interface | CN7 | ||
USER CONFIGURABLE SETTINGS |
|||
Function |
Label |
Position |
|
» |
Factroy configured - do not alter | JP1 | Unidentified |
| » | Factory configured - do not alter | JP2 | Unidentified |
| Internal battery enabled | JP3 | Closed | |
| External battery enabled | JP3 | Open | |
| » | Factory configured - do not alter | JP4 | Unidentified |
| » | Integrated video enabled | SW1/1 | Off |
| Integrated video disabled | SW1/1 | On | |
| » | Factory configured - do not alter | SW1/2 | Off |
| » | Board in installed in tower case | SW1/3 | Off |
| Board is installed in rack mount case | SW1/3 | On | |
| » | Boot from diskette is controlled by configuration | SW1/4 | Off |
| Boot from diskette is enabled reguardless of configuration | SW1/4 | On | |
| » | Password at power on is enabled | SW1/5 | Off |
| Password at power on is disabled | SW1/5 | On | |
| » | Validate NVRAM | SW1/6 | Off |
| Invalidate and clear NVRAM | SW1/6 | On | |