HEWLETT-PACKARD COMPANY
HP NET PC 20, HP SMALL PC 20
| Device Type | Mainboard |
| Processor | Celeron/Pentium II |
| Processor Speed | 266/300/333MHz |
| Chip Set | Intel 440EX |
| Video Chip Set | ATI Technologies, Inc. |
| Audio Chip Set | Cirrus Logic, Inc. |
| Maximum Onboard Memory | 256MB (SDRAM supported) |
| Maximum Video Memory | 4MB |
| Cache | 0/128/512KB (located on the CPU) |
| BIOS | Award |
| Dimensions | Unidentified |
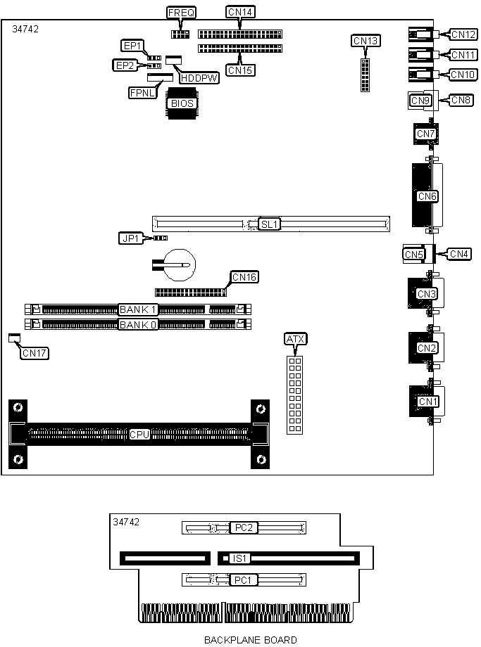
| I/O Options | ATX power connector, Ethernet 10BaseT connector, Floppy drive interface, Game interface, IDE interfaces (2), Line in, Line out, Microphone in, Parallel port, PS/2 keyboard port, PS/2 mouse port, Riser slot, Serial ports (2), USB ports (2), VGA port |
| I/O Options Backplane Board | 16-bit ISA slot (HP Small PC 20 only), 32-bit PCI slots (2) |

CONNECTIONS |
|||
| Purpose | Location |
Purpose | Location |
| ATX power connector | ATX | Microphone in | CN12 |
| VGA port | CN1 | Game interface | CN13 |
| Serial port 1 | CN2 | IDE interface 1 | CN14 |
| Serial port 2 | CN3 | IDE interface 2 | CN15 |
| PS/2 keyboard port | CN4 |
Floppy drive interface | CN16 |
| PS/2 mouse port | CN5 | CPU fan power | CN17 |
| Parallel port | CN6 | Unidentified | FPNL |
| RJ-45 UTP connector | CN7 | Unidentified | HDDPW |
| USB port 1 | CN8 | 16-bit ISA slot (HP Small PC 20 only) | IS1 |
| USB port 2 | CN9 | 32-bit PCI slots | PC1 - PC2 |
| Line out | CN10 | EISA riser slot | SL1 |
| Line in | CN11 | ||
USER CONFIGURABLE SETTINGS |
|||
Function |
Label |
Position |
|
| » | CMOS memory normal operation | JP1 | Pins 1 & 2 closed |
|
CMOS memory clear | JP1 |
Pins 2 & 3 closed |
DIMM CONFIGURATION |
||
Size |
Bank 0 |
Bank 1 |
8MB |
(1) 1M x 64 |
None |
16MB |
(1) 1M x 64 |
(1) 1M x 64 |
16MB |
(1) 2M x 64 |
None |
24MB |
(1) 2M x 64 |
(1) 1M x 64 |
32MB |
(1) 2M x 64 |
(1) 2M x 64 |
32MB |
(1) 4M x 64 |
None |
40MB |
(1) 4M x 64 |
(1) 1M x 64 |
48MB |
(1) 4M x 64 |
(1) 2M x 64 |
64MB |
(1) 4M x 64 |
(1) 4M x 64 |
64MB |
(1) 8M x 64 |
None |
72MB |
(1) 8M x 64 |
(1) 1M x 64 |
80MB |
(1) 8M x 64 |
(1) 2M x 64 |
96MB |
(1) 8M x 64 |
(1) 4M x 64 |
128MB |
(1) 8M x 64 |
(1) 8M x 64 |
128MB |
(1) 16M x 64 |
None |
136MB |
(1) 16M x 64 |
(1) 1M x 64 |
144MB |
(1) 16M x 64 |
(1) 2M x 64 |
160MB |
(1) 16M x 64 |
(1) 4M x 64 |
192MB |
(1) 16M x 64 |
(1) 8M x 64 |
256MB |
(1) 16M x 64 |
(1) 16M x 64 |
| Note: Board supports SDRAM memory. | ||
CACHE CONFIGURATION |
| Note: 128KB cache is located on the Celeron 300A and greater CPUs. 512KB cache is located on the Pentium II CPUs. |
CPU SPEED SELECTION |
||||
CPU Speed |
FREQ/Pins 1 & 2 |
FREQ/Pins 3 & 4 |
FREQ/Pins 5 & 6 |
FREQ/Pins 7 & 8 |
| 266MHz | Closed | Closed | Open | Closed |
| 300MHz | Open | Closed | Open | Closed |
| 333MHz | Closed | Open | Open | Closed |
2MB FLASH ROM SELECTION |
||
Flash ROM |
EP1 |
EP2 |
| ATMEL AT29C020, STT 29EE020, AMD 28F020 | Pins 2 & 3 closed | Pins 2 & 3 closed |
| INTEL 28F002, MXIC 28F2000 | Pins 2 & 3 closed | Pins 1 & 2 closed |